官宣丨2019“公装奖”专家评审团强劲阵容揭晓!
2019-09-23 来源:华南家居网 作者:安妮
官宣丨2019“公装奖”专家评审团强劲阵容揭晓!
为中国建陶品牌/产品发声
“公装奖”作为行业标杆的检验石,助推陶业功能产品研发与应用,搭建建陶企业与工程采购商的交流对接平台。旨在为工程采购商提供具备参考价值的建陶品牌寻源指南,提供中国工程建陶品牌应用的趋势风向标,为建陶企业与工程采购商搭建良好沟通合作桥梁。
“公装奖”一经推出,便引起行业广泛关注和参评,经过近一个月的参评项目征集,行业标杆企业纷纷报名!
企业参评截稿时间为9月27日,参评倒计时7天!
9月28-30日,全城期待的专家评审团将齐聚“公装奖”-2019公装建陶品牌年度评选专家评审活动,一同推选“公装奖”优秀品牌/产品,为“公装奖”保驾护航!
接下来将为每位关注评选的支持者,揭开2019“公装奖”专家评审团大咖的神秘面容!
(评委排序不分先后)
“公装奖”专家评审团全方位阵容组合不仅有建陶行业资深领袖对整体方向的把脉,同时联合了建筑设计、地产招采和产品质检等业界翘楚代表,
结合多方平台领先思想和理念优势,以专业客观、更多元、更全面的角度甄选让评审更加权威、与时俱进挖掘行业好品牌/产品推动产业良性发展!
“公装奖”专家评审团将从产品应用、品牌价值、创新力、成长力、企业资质等方面对参评品牌/产品进行全方位考核。接受6位大咖专家评审团的权威“检验”,你准备好了吗?
关于“公装奖”
公装奖-公装建陶品牌年度评选Public Decoration Awards-Public Decoration Ceramic Brands Appraisal(简称:公装奖),通过产品应用、品牌价值、创新力、成长力、企业资质等综合竞争力评选出中国工程应用建陶优秀及新势力品牌榜单,旨在为工程采购商提供具备参考价值的建陶品牌寻源指南,提供中国工程建陶应用品牌的趋势风向标,为供应链品牌商与工程采购商搭建良好的沟通合作桥梁。
组织单位
主办单位:佛山中国陶瓷城集团有限公司承办单位:佛山陶博会组委会、材易采指导单位:中国建筑卫生陶瓷协会、中国陶瓷工业协会、中国民族建筑研究会设计专业委员会支持单位:国家建筑卫生陶瓷检测重点实验室、佛山市陶瓷行业协会首席合作媒体:房天下支持媒体:陶业要闻摘要
奖项设置
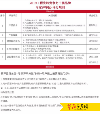
公装奖-2019公装建陶品牌年度评选◆2019工程瓷砖竞争力十强品牌(≤10名)考量瓷砖品牌在产品技术、产能规模、服务履约能力、工程项目案例、企业社会资质等综合实力。
◆2019工程建陶产品创新力十强品牌(≤10名)考量企业产品在产品功能、产品应用、产品环保性及工程应用案例等综合实力。
参评对象
国内外建筑卫生陶瓷行业品牌企业◆近三年内,有竣工的公装工程合作案例;◆公装奖只对原创项目作品开放参评资格,请确保拥有项目作品的知识产权,并承担一切由知识产权不清所造成的后果。
评分规则
马上参评
即日起至9月27日,请在PC端登录“公装奖”线上资料填报系统http://pda.cerambath.org/,进行企业信息登记、参评项目资料填报。
9月28--30日期间,审核通过的参评品牌,将于“公装奖”小程序曝光,开放用户线上投票,同期接受专家评审团层层检验!
参评咨询
“公装奖”组委会
详情咨询:0757-82528866钟小姐
官方邮箱:pda@eccc.com.cn
联系地址:佛山市禅城区季华西路68号中国陶瓷总部基地陶瓷剧场5楼
[本文仅传递信息,不代表本站观点]     相关标签:
资讯风云榜
-
焕新睡眠节,曼丽菲斯意大利生活文化探索之旅VIP沙龙圆满举...
-
伊洛德门窗3.20品牌日圆满举行:伊览全景·战略跃升,开启高...
-
大角鹿联手三协建材 以优质优价岩板赋能全球市场
-
库斯家居双喜临门:新科技产业园落成盛典与群星演唱会共绘...
-
斯帝罗兰家居|广州家博会惊艳启幕,原创新品大放异彩!
-
慧聚同心·共启新程 | 2026慧宁门窗全国经销商财富峰会圆满举...
-
CIFF广州 | 第57届中国家博会(广州)盛大开幕:以“链新”为...
-
开年首展!2026福建建博会今日在晋江盛大启幕!
-
聚光万象!第55届名家具展首日盛况直击
-
海燕瓷砖正式签约进驻中国陶瓷卫浴总部—开启品牌发展新征...
-
质感中国行·昊晟新智造|昊晟集团2026媒体交流会圆满举行
-
战无疆 向新赢|新豪轩门窗2026全国经销商年度峰会盛大召开
-
伊盾门窗第十六届经销商战略营销峰会即将恢弘启幕!
-
第49届国际龙家具展览会与第39届亚洲 国际家居产业博览会媒...
-
“链新”战略引领行业变革 第57届中国家博会(广州)双展期...
-
质感中国行,昊晟新智造 | 昊晟集团清远生产基地2026新春点火...
-
百年广陶 · 共创生态——广陶·别墅外墙砖生态共创大会暨20...
-
破旧局 · 立新篇 · 同心共增长 | 意博门窗2026年经销商财富峰...
-
九木堂装饰上高首席设计师黄宗里:荣获2025年度设计金象奖
-
九木堂装饰潮州首席设计师郑萍:荣获2025年度设计金象奖
-
三强联袂,共筑未来 | 亚洲国际与行设传媒、睿合思行达成战...
-
前方有路 前程崭新 | 2026旭日集团战略沟通会暨媒体新春茶话...
-
鹰牌集团与大板智联协同发力岩板赛道|鹰牌岩板鹰创园展厅...
-
材料赋能设计 共创非凡新篇——新明珠科筑2026年度40席设计联...










